Ethernet/RS-485変換器各部の名称と機能
各部の名称
外観図
① | ケース本体 上部パーツ |
② | 取付けベースハウジング |
③ | Ethernetコネクター |
④ | システムステータスLED |
⑤ | USBコネクター |
⑥ | SIOコネクター |
⑦ | DINレール固定金具 |
システムステータスLED 表示
パネル表記 | 表示色 | 状態 | 説明 |
|---|---|---|---|
SYS ※ | 緑 | 点灯 | TCPコネクション確立 |
点滅 | TCPコネクション非確立 | ||
赤 | 点灯 | システム異常 | |
点滅 | パラメーター異常 | ||
消灯 | 電源OFF | ||
※ USBバスパワーで起動しているときは消灯。
EthernetコネクターLED
表示色 | 状態 | 説明 |
|---|---|---|
緑 | 点灯 | リンク状態検出中 |
消灯 | 非リンク状態 | |
橙 | 点灯 | 100Mbps接続 |
消灯 | 10Mbps接続 |
Ethernetコネクター
Ethernetに接続するためのコネクターです。
接続ケーブル:カテゴリー5以上のストレートSTPケーブルを推奨
必要に応じて 海外規格対応マニュアル(MJ0287)を確認してください。
接続ケーブル:カテゴリー5以上のストレートSTPケーブルを推奨
必要に応じて 海外規格対応マニュアル(MJ0287)を確認してください。

ピン番号 | 信号名 | 説明 |
|---|---|---|
1 | TXP | 送信データ +側 |
2 | TXN | 送信データ -側 |
3 | RXP | 受信データ +側 |
4 | NC | 未接続 |
5 | NC | 未接続 |
6 | RXN | 受信データ -側 |
7 | NC | 未接続 |
8 | NC | 未接続 |
USBコネクター
無線機器パラメーター設定ツールと接続するためのコネクターです。
USBケーブルの最大ケーブル長は3mです。
USBケーブルの最大ケーブル長は3mです。

ピン番号 | 信号名 | 説明 |
|---|---|---|
A1 | GND | 0V |
A4 | VBUS | バス電源 |
A5 | CC1 | 接続コンフィグ用 |
A6 | D+ | USB通信ライン+ |
A7 | D- | USB通信ライン- |
A9 | VBUS | バス電源 |
A12 | GND | 0V |
B1 | GND | 0V |
B4 | VBUS | バス電源 |
B5 | CC2 | 接続コンフィグ用 |
B6 | D+ | USB通信ライン+ |
B7 | D- | USB通信ライン- |
B9 | VBUS | バス電源 |
B12 | GND | 0V |
SIOコネクター
CON系コントローラーに接続するためのコネクターです。

ピン番号 | 信号名 | 説明 |
|---|---|---|
1 | EMG1+ | 停止ライン1+側 |
2 | EMG1- | 停止ライン1-側 |
5 | ENB1+ | イネーブル信号1+側 |
6 | ENB1- | イネーブル信号1-側 |
11 | GND | 0V |
15 | SRD+ | RS-485 差動信号+側 |
16 | SRD- | RS-485 差動信号-側 |
17 | T5V | 5V入力 |
18 | T24V | 24V電源入力 |
19 | T24G | 0V |
20 | T24G | 0V |
24 | FG | フレームグラウンド |
※Ethernet/RS-485変換器の電源は、このコネクターに繋がるコントローラーから供給されます。
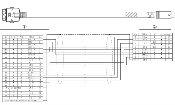
TB-03コントローラー接続ケーブル CON接続仕様 0.5m:CB-TB3-C005
Ethernet/RS-485変換器とCON系コントローラーを繋ぎます。

① | Ethernet/RS-485 変換器側 |
② | コントローラー側 |