スマートウェブユニット
スマートウェブユニット
WLAN/Bluetooth® 変換器
Ethernet/RS-485変換器
取扱説明書
MJ0495-1A
ICD-CTU | WLBT | ETSE
はじめに
お使いになる前に
ICD-CTUに関する取扱説明書の構成
安全ガイド
産業用ロボットに関する法令および規格
労働安全衛生規則の産業用ロボットに対する要求事項
当社製品の安全に関する注意事項
注意表示について
取扱い上の注意
海外規格対応
無線に関する取扱い上の注意
無線接続での軸動作に関する注意事項
セキュリティーに関する注意
WLAN危険性
概要
概要
システム構成
各部の名称と機能
スマートウェブユニット各部の名称と機能
WLAN/Bluetooth変換器各部の名称と機能
Ethernet/RS-485変換器各部の名称と機能
コントローラーのバージョン
ティーチングツールのバージョン
仕様
構成品
スマートウェブユニットの構成品
WLAN/Bluetooth変換器の構成品
Ethernet/RS-485変換器の構成品
型式銘板の見方
スマートウェブユニットの型式銘板
WLAN/Bluetooth変換器の型式銘板
Ethernet/RS-485変換器の型式銘板
型式の見方
スマートウェブユニットの型式
WLAN/Bluetooth変換器の型式
Ethernet/RS-485変換器の型式
基本仕様一覧
スマートウェブユニットの基本仕様と環境条件
WLAN/Bluetooth変換器の基本仕様と環境条件
Ethernet/RS-485変換器の基本仕様と環境条件
外観図
スマートウェブユニットの外観図
WLAN/Bluetooth変換器の外観図
Ethernet/RS-485変換器の外観図
付属ACアダプター
ACアダプター(UNXVX3024-240010SA)
ACアダプターの仕様
設置および保護環境
設置環境
保管・保存環境
設置および取付け
スマートウェブユニットの設置
WLAN/Bluetooth変換器の設置
Ethernet/RS-485変換器の設置
WLAN無線仕様
WLAN無線規格
WLAN無線到達距離目安
WLAN指向性
Bluetooth無線仕様
Bluetooth無線規格
Bluetooth無線到達距離目安
Bluetooth指向性
配線
スマートウェブユニットの配線
配線前の準備(ICD-CTU)
配線図(ICD-CTU)
WLAN/Bluetooth変換器の配線
配線前の準備(ICD-WLBT)
配線後の構成(ICD-WLBT)
Ethernet/RS-485変換器の配線
配線前の準備(ICD-ETSE)
配線図(ICD-ETSE)
複数のコントローラーを接続する場合(ICD-ETSE)
パラメーター
スマートウェブユニットのパラメーター
パラメーター一覧(ICD-CTU)
パラメーター説明(ICD-CTU)
その他の設定項目(ICD-CTU)
WLAN/Bluetooth変換器のパラメーター
パラメーター一覧(ICD-WLBT)
パラメーター説明(ICD-WLBT)
その他の設定項目(ICD-WLBT)
Ethernet/RS-485変換器のパラメーター
パラメーター一覧(ICD-ETSE)
パラメーター説明(ICD-ETSE)
保守・点検
スマートウェブユニットの保守と点検
寿命部品(ICD-CTU)
保守部品(ICD-CTU)
点検時の注意(ICD-CTU)
WLAN/Bluetooth変換器の保守と点検
寿命部品(ICD-WLBT)
保守部品(ICD-WLBT)
点検時の注意(ICD-WLBT)
Ethernet/RS-485変換器の保守と点検
寿命部品(ICD-ETSE)
保守部品(ICD-ETSE)
点検時の注意(ICD-ETSE)
トラブルシューティング
スマートウェブユニットのトラブルシューティング
トラブル発生時の処理(ICD-CTU)
故障診断(ICD-CTU)
WLAN/Bluetooth変換器のトラブルシューティング
トラブル発生時の処理(ICD-WLBT)
故障診断(ICD-WLBT)
Ethernet/RS-485変換器のトラブルシューティング
トラブル発生時の処理(ICD-ETSE)
故障診断(ICD-ETSE)
無線機器パラメーター設定ツール
概要(無線機器パラメーター設定ツール)
はじめに(無線機器パラメーター設定ツール)
無線機器パラメーター設定ツールの対応言語
無線機器パラメーター設定ツールのインストール方法
無線機器パラメーター設定ツールの仕様と準備
無線機器パラメーター設定ツールの実行環境
無線機器パラメーター設定ツールの通信インターフェイス
無線機器パラメーター設定ツールの機能一覧
無線機器パラメーター設定ツールの画面構成
無線機器パラメーター設定ツールのアプリケーション設定
スマートウェブユニット用Webアプリ
概要(スマートウェブユニット用Webアプリ)
はじめに(スマートウェブユニット用Webアプリ)
Webアプリの対応言語
Webアプリの開き方
Webアプリの実行環境と仕様など
Webアプリの実行環境
Webアプリの最大接続軸数について
OSS(オープンソースソフトウェア)の使用について
Webアプリのサポート機種
Webアプリのサポート機能
Webアプリの画面遷移
メニューからの遷移
【通信】からの遷移
【ポジションデータ】からの遷移
【モニター】からの遷移
【バックアップ】からの遷移
【メンテナンス】からの遷移
【情報】からの遷移
【その他】からの遷移図
ユーザー認証(スマートウェブユニット用Webアプリ)
初回セットアップ(スマートウェブユニット用Webアプリ)
機能の説明(スマートウェブユニット用Webアプリ)
メニュー
通信
ポジションデータ
モニター
バックアップ
メンテナンス
情報
その他
保証
保証期間
保証の範囲
保証の実施
責任の制限
規格法規などへの適合性および用途の条件
その他の保証外項目
変更履歴
変更履歴
トップ
仕様
型式の見方
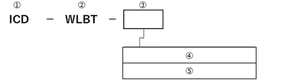
WLAN/Bluetooth変換器の型式
WLAN/Bluetooth変換器の型式
①
シリーズ名
②
タイプ
③
付属ケーブル
④
無記号
日本・北米・欧州向け
⑤
N
ACアダプターなし
印刷
すべて選択
すべてクリア
印刷
はじめに
お使いになる前に
ICD-CTUに関する取扱説明書の構成
安全ガイド
産業用ロボットに関する法令および規格
労働安全衛生規則の産業用ロボットに対する要求事項
当社製品の安全に関する注意事項
注意表示について
取扱い上の注意
海外規格対応
無線に関する取扱い上の注意
無線接続での軸動作に関する注意事項
セキュリティーに関する注意
WLAN危険性
概要
概要
システム構成
各部の名称と機能
スマートウェブユニット各部の名称と機能
WLAN/Bluetooth変換器各部の名称と機能
Ethernet/RS-485変換器各部の名称と機能
コントローラーのバージョン
ティーチングツールのバージョン
仕様
構成品
スマートウェブユニットの構成品
WLAN/Bluetooth変換器の構成品
Ethernet/RS-485変換器の構成品
型式銘板の見方
スマートウェブユニットの型式銘板
WLAN/Bluetooth変換器の型式銘板
Ethernet/RS-485変換器の型式銘板
型式の見方
スマートウェブユニットの型式
WLAN/Bluetooth変換器の型式
Ethernet/RS-485変換器の型式
基本仕様一覧
スマートウェブユニットの基本仕様と環境条件
WLAN/Bluetooth変換器の基本仕様と環境条件
Ethernet/RS-485変換器の基本仕様と環境条件
外観図
スマートウェブユニットの外観図
WLAN/Bluetooth変換器の外観図
Ethernet/RS-485変換器の外観図
付属ACアダプター
ACアダプター(UNXVX3024-240010SA)
ACアダプターの仕様
設置および保護環境
設置環境
保管・保存環境
設置および取付け
スマートウェブユニットの設置
WLAN/Bluetooth変換器の設置
Ethernet/RS-485変換器の設置
WLAN無線仕様
WLAN無線規格
WLAN無線到達距離目安
WLAN指向性
Bluetooth無線仕様
Bluetooth無線規格
Bluetooth無線到達距離目安
Bluetooth指向性
配線
スマートウェブユニットの配線
配線前の準備(ICD-CTU)
配線図(ICD-CTU)
WLAN/Bluetooth変換器の配線
配線前の準備(ICD-WLBT)
配線後の構成(ICD-WLBT)
Ethernet/RS-485変換器の配線
配線前の準備(ICD-ETSE)
配線図(ICD-ETSE)
複数のコントローラーを接続する場合(ICD-ETSE)
パラメーター
スマートウェブユニットのパラメーター
パラメーター一覧(ICD-CTU)
パラメーター説明(ICD-CTU)
その他の設定項目(ICD-CTU)
WLAN/Bluetooth変換器のパラメーター
パラメーター一覧(ICD-WLBT)
パラメーター説明(ICD-WLBT)
その他の設定項目(ICD-WLBT)
Ethernet/RS-485変換器のパラメーター
パラメーター一覧(ICD-ETSE)
パラメーター説明(ICD-ETSE)
保守・点検
スマートウェブユニットの保守と点検
寿命部品(ICD-CTU)
保守部品(ICD-CTU)
点検時の注意(ICD-CTU)
WLAN/Bluetooth変換器の保守と点検
寿命部品(ICD-WLBT)
保守部品(ICD-WLBT)
点検時の注意(ICD-WLBT)
Ethernet/RS-485変換器の保守と点検
寿命部品(ICD-ETSE)
保守部品(ICD-ETSE)
点検時の注意(ICD-ETSE)
トラブルシューティング
スマートウェブユニットのトラブルシューティング
トラブル発生時の処理(ICD-CTU)
故障診断(ICD-CTU)
WLAN/Bluetooth変換器のトラブルシューティング
トラブル発生時の処理(ICD-WLBT)
故障診断(ICD-WLBT)
Ethernet/RS-485変換器のトラブルシューティング
トラブル発生時の処理(ICD-ETSE)
故障診断(ICD-ETSE)
無線機器パラメーター設定ツール
概要(無線機器パラメーター設定ツール)
はじめに(無線機器パラメーター設定ツール)
無線機器パラメーター設定ツールの対応言語
無線機器パラメーター設定ツールのインストール方法
無線機器パラメーター設定ツールの仕様と準備
無線機器パラメーター設定ツールの実行環境
無線機器パラメーター設定ツールの通信インターフェイス
無線機器パラメーター設定ツールの機能一覧
無線機器パラメーター設定ツールの画面構成
無線機器パラメーター設定ツールのアプリケーション設定
スマートウェブユニット用Webアプリ
概要(スマートウェブユニット用Webアプリ)
はじめに(スマートウェブユニット用Webアプリ)
Webアプリの対応言語
Webアプリの開き方
Webアプリの実行環境と仕様など
Webアプリの実行環境
Webアプリの最大接続軸数について
OSS(オープンソースソフトウェア)の使用について
Webアプリのサポート機種
Webアプリのサポート機能
Webアプリの画面遷移
メニューからの遷移
【通信】からの遷移
【ポジションデータ】からの遷移
【モニター】からの遷移
【バックアップ】からの遷移
【メンテナンス】からの遷移
【情報】からの遷移
【その他】からの遷移図
ユーザー認証(スマートウェブユニット用Webアプリ)
初回セットアップ(スマートウェブユニット用Webアプリ)
機能の説明(スマートウェブユニット用Webアプリ)
メニュー
通信
ポジションデータ
モニター
バックアップ
メンテナンス
情報
その他
保証
保証期間
保証の範囲
保証の実施
責任の制限
規格法規などへの適合性および用途の条件
その他の保証外項目
変更履歴
変更履歴